The Brownie

People often said, they can't play loud at home because of the neighbours or sleeping kids. They have to go to the practice room, because most of the amps are too loud for a flat oder don't sound well playin at low volumes.

It should be a tiny amp with a "sweet spot" at reasonable volumes. Some features would be nice too.

Features

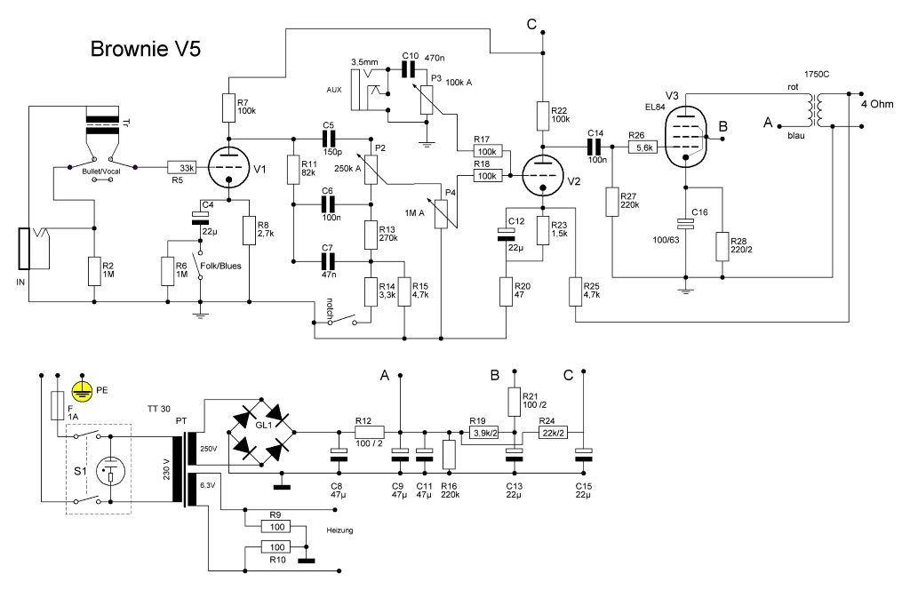
The Brownie has the same preamp as the Bluesman SE with some knobs less. In the powersection a EL84 tube is used, which also works fine in a harp amp. If you think, there should be even less headroom, try a EL844 which is supposed to be a replacement for this job. But don't expect huge differences.

There is a 1/8" jack for conecting your smartphone to practice with playalongs. You can change the character of the amp by using the three minitoggles . "Folk" is cleaner than "Blues", "flat" has more mids than "notch" and for using vocal mics you chose "Mic".

Sound

Hope to get some soundfiles soon